1 引言
X62W 型萬能加工中心是一種多用途的臥式加工機床,良好的加工性能使其得到了廣泛的應用,但它的電氣控制部分大多數還是采用傳統的繼電器接觸器控制,這種控制方式接線復雜, 維修費時機械元件重復使用率較低,易導致電氣故障率偏高。
PLC 控制系統控制穩定可靠,維修方便,更能適應現代加工工藝流程變更快的特點,通過用PLC 對X62W 加工中心的電氣控制部分進行改造,無論從經濟效益和生產效率都會有很大的提高。
2 X62W萬能加工中心論述
2.1 X62W機械部分組成
X62W 型萬能加工中心,電力拖動部分采用三相籠形異步電動機,其中銑刀旋轉運動為主運動與工作臺的進給運動分別由單獨的電動機拖動。其機械部分主要由床身,懸梁,刀桿支架,主軸,工作臺和升降臺等幾部分組成;銑刀加工有順銑和逆銑,銑刀裝在刀桿上,刀桿一端與主軸相連,另一端裝在刀架上,以進行切削加工;加工中心升降臺可沿加工中心前面垂直導軌上下移動,進行上下方向的進給加工,在升降臺的上面,水平導軌上裝有溜板;回轉盤在溜板上部,回轉盤可以單向轉動,工作臺的運動為進給運動。
2.2 X62W加工中心控制電路分析
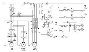
X62W 的原電氣原理圖如圖1 所示。X62W 型萬能加工中心是由三臺電動機共同完成各種加工時的動作功能。M1 為主軸電動機,M2 為工作給進電動機,M3 為冷卻泵電動機,三臺電動機都具有可靠的短路保護和過載保護。整個電氣原理圖有主電路,控制電路和照明信號電路三部分。

圖1 X62W電氣原理圖
2.2.1 主電路分析
主電路部分在電氣原理圖左側,X62W 共有三臺異步電動機,M1 是主軸電動機,驅動銑刀進行銑削加工;M2 是進給電動機,;M3 是冷卻泵電動機,供應冷卻液。三臺電動機采用熔斷器作短路保護,用熱繼電器作過載保護,交流接觸器還有欠壓失壓保護。主軸電動機在工作過程中不頻繁的正反轉,用組合開關SA5 手動控制換向。而進給電動機在工作過程中要頻繁的拖動工作臺上下前后左右的移動,所以在此電路中采用接
KM2 和KM3 兩個交流接觸器進行換向。冷卻泵電機M3 要求在主軸電動機M1 起動后才能起動,具體的操作有手動開關
SA3 控制。
2.2.2 控制電路分析
(1)主軸電動機的控制
在X62W 上為操作方便,主軸電機用兩地控制,工作臺上安裝按鈕SB1 和SB3.,床身上安裝著另一組按鈕SB2 和SB4,交流接觸器KM1 控制主軸電動機M1 的起動和停止,YC1 電磁離合器控制主軸的制動,ST7 是主軸變速瞬時沖動的點動開關。
(2)進給電動機的控制
左右進給手柄置“左”,壓下ST2,傳動鏈搭合左右進給絲杠,KM2 線圈得電,M2 正轉,工作臺向左進給。
左右進給手柄置“右”,壓下ST1,傳動鏈搭合左右進給絲杠,KM3 線圈得電,M2 反轉,工作臺向右進給。上下和前后進給手柄置“上”,壓下ST4,傳動鏈搭合上下進給絲杠,KM3 線圈得電,M2 反轉,工作臺向上進給
上下和前后進給手柄置“下”,壓下ST3,傳動鏈搭合上下進給絲杠,KM2 線圈得電,M2 正轉,工作臺向下進給。
上下和前后進給手柄置“前”,壓下ST3,傳動鏈搭合前后進給絲杠,KM2 線圈得電,M2 正轉,工作臺向前進給。
上下和前后進給手柄置“后”,壓下ST4,傳動鏈搭合前后進給絲杠,KM3 線圈得電,M2 反轉,工作臺向后進給。
進給過程需要變速時,先通過進給變速盤選擇好速度后。速度調整過程中,行程開關ST2 被擋塊壓下,接觸器KM2 線圈通電,接觸器KM2 主觸點控制電機M2 運行;當變速盤復位后, 行程開關ST2 復位,電機M2 斷電停止運轉。
在手柄推進的過程中,擋塊壓下行程開關 ST2,接觸器
KM2 得電動作,變速盤復位后行程開關ST2 復位,接觸器KM2主觸點斷開,電機M2 斷電停止,進給變速時的瞬時點動 結束。轉換開關SA1 控制圓形工作臺的工作,當開關SA1 在接通
位置時圓工作臺可以旋轉,此時:觸頭SA1-1 斷開,觸頭SA1-3 斷開,觸頭SA1-2 閉合,接觸器KM2 線圈通電,接觸器KM2 主觸點閉合電動機M2 通電運行,圓形工作臺通過一根專用軸帶動做旋轉運動。
冷卻和照明控制,冷卻泵電機M3 要求在主軸電動機M1 起動后才能起動,具體的操作有手動開關SA3 控制。照明電路采用36V 安全電壓,通過SA4 手動控制。
3 X62W加工中心控制線路的PLC 改造及實現
3.1 改造方案的確定
1)不改變原有的操作方法。
2)用PLC 軟繼電器代替中間繼電器以簡化電路,其他控制元件不變。
3 )控制線路中還用熱繼電器作過載保護。
4 )指示燈接線方法不變。
5 )主軸、進給變速箱操作方法和原來加工中心相同。
3.2 控制要求
X62W 經 PLC 改造后應能夠滿足原來所有的控制要求。包括:
1)主軸電動機M1 有過載和短路保護,兩地控制,能夠正反轉,采用電磁制動。
2)工作臺進給電動機M2 有過載和短路保護,能夠正反轉, 空行程時可快速移動。
3)冷卻泵電動機M3 有過載和短路保護,在銑削加工時手動控制提供切削液。
4)主軸電動機M1 起動以后工作臺電動機M2 才能起動工作的順序控制要求。
3.3 PLC 選型
I/0 點數是PLC 選擇的重要參數之一,PLC 輸入輸出點數可根據原繼電器控制電路來計算X62W 加工中心輸入輸出共需19 點。通過計算、后續功能擴展和其他輔助功能的需要,這里我們選用松下FP0-C16 型PLC,用其擴展之后的FP0-E16 輸入輸出點數為32 點。
3.4 分配I/O 表

3.5 梯形圖
結合機床電氣控制的基本原理,按照PLC 梯形圖程序設計的原則。設計出的梯形圖如下:

圖2 X62W萬能銑床梯形圖
最為廣泛工具就是計算機輔助設計CAD,還有計算機輔助指導
CAM。另外,計算機圖像處理技術在室內設計以及機械設備設計方面也有著十分廣泛的應用。在當前電子工業生產方面,在對集成電路及印刷電路板進行設計的過程中,也需要對計算機圖像處理技術進行利用,并且在實際應用過程中表現出較明顯優勢。比如,CAD 技術就是通過微型機建模方法對工程圖紙進行合理設計,對于三維星際建模而言,其主要就是由二維信息中對相關三維信息進行提煉,并且適當處理這些三維信息,在此基礎上使三維信息與二維信息之間實現有效對接,進而使星體重新構建得以實現。此外,計算機圖像處理技術在地形圖紙及測繪方面也有著十分廣泛的應用,對于相關地形地貌及自然資源圖也需要對該技術進行利用。因而地形測繪工作人員可利用三維地形圖或者平面圖對自身所收集相關信息進行存儲, 從而提供較好的依據,使領導層進行較好的決策。在此基礎上也就能夠對自然資源進行較好的利用,得到更加理想的效果。
3.2 計算機輔助設計應用
在產品研發過程中,需要相關研發人員利用參數形式在計算機中輸入研發流程步驟,一方面可在研發過程中提供相關指導,另一方面也能夠監控產品設計質量及形狀,從而使設計的產品性能具有較好的保障。在實際操作過程中,通過將計算機繪圖平臺引入,不但能夠使實際人員工作效率得以較大程度的提升,并且可使產品質量得以較好的改善。比如,在對汽車零件進行開發設計時,利用實物測試方式才能夠得到相關實驗結果,并且對實驗結果進行分析,對于這種方式而言,必然會浪費不必要的人力資源及物力資源,并且實驗結果精準性也很難得到較好的保障。而通過數字化進行汽車零件設計,可使工作人員設計效率得以有效提升,在產品設計準確性方面可提供更加理想的保障。另外,利用CAD 技術能夠模擬實驗過程,并且能夠對零件安全性能及結構強度等進行較好的評定,從而使零件安全性及結構強度能夠得到更加理想的保障,從而得到更加理想的設計效果[2-3]。
4 結語
計算機圖形圖像處理技術作為一項專業性較強的技術,在很多領域及行業內有著廣泛的應用,并且發揮著越來越重要的作用。在計算機圖像處理技術應用及發展過程中,為能夠得到更加理想的效果,應當對有關關鍵技術較好地掌握,并且充分把握該技術的具體應用。在實際生產及設計中,對計算機圖像處理技術進行較好的應用,能保證產品設計取得更加理想的效果。
2024-11
本文以組合式六角亭模型為實例,分析工藝難點與加工可行性,指出該模型的加工難點是模型形狀不規則和整體剛性差,并通過設計新的工藝方案解決加工難點,完成了模型整體的加工。新的加工工藝有助于提高加工效率和精度,為五軸數控加工提供了一個典型案例,對于五軸加工中心數控加工也具有指導作用和重要… [了解更多]
2024-11
宇匠數控 備注:為保證文章的完整度,本文核心內容由PDF格式顯示,如未有顯示請刷新或轉換瀏覽器嘗試,手機瀏覽可能無法正常使用!本文摘要:通過對混聯五軸加工中心自適應深度學習控制方法的 研 究,可 知 此 方 法 的 創 新 之 處 在 于:1)建 立 了 機 床 的 運 動 學 … [了解更多]
2024-11
在機測量技術由于其成本低、檢測效率高、無需二次裝夾等優勢被廣泛用于零件加工測量當中,使得五軸加工中心和五軸鉆攻中心,同時又兼具測量功能。在機測量系統的構成如圖1所示,硬件部分主要是由高精度探頭、信號接收器、機床整個本體,軟件部分由機床控制系統、測量軟件等組成[8]。待零件加工完成… [了解更多]
2024-11
?加工精度是影響機床性能和產品質量的主要難題,也是制約國家精密制造能力的重要因素。本文以五軸加工中心為對象,針對提升機床精度進行了研究。并且隨著科技的發展,精密的儀器和零件在生產實踐中占據的分量逐漸增加,在數控機床這種精密機器精度不斷提高的同時,必須控制內外界環境的隨機影響因素在… [了解更多]